# 线性回归

# 逻辑回归

(用于解决分类问题)

要点:
①寻找决策边界的格式
②损失函数最小化情况下,求解决策边界的系数

分类问题

逻辑回归的简单解释:

sigmoid 函数(一种概率分布函数)S(x)=11+exS\left(x\right)=\frac{1}{1+e^{-x}} ,图像如下:
其中 S(x) > 0.5 的视为 1, S(x) < 0.5 的视为 0,即可对所有的 x 进行分类。

image-20240123162931645

概率分布函数

P(x)=11+eg(x)P(x)=\frac{1}{1+e^{-g(x)}},其中 g(x)=0g(x)=0决策边界(Decision Boundary), sigmoid 函数就是g(x)=xg(x)=x 的情况。
(所以 P(x)P(x) 分类方法同 sigmoid 函数)

g(x)=θ0+θ1x1+g(x)=\theta_0+\theta_1x_1+\dots 为一般格式,可能为多元,包含高次项

损失函数

损失函数 J 即用于评估分类结果的函数。对于不正确的分类结果, J 越大越好;对于正确的分类结果, J 越小越好

因此有 单个样本的损失函数Ji={log(P(xi)),yi=1log(1P(xi)),yi=0\left.J_i=\left\{\begin{matrix}-\log\bigl(P(x_i)\bigr), &y_i=1\\-\log\bigl(1-P(x_i)\bigr), &y_i=0\end{matrix}\right.\right.

其中 yiy_i 表示真实结果,P(xi)P(x_i) 为样本 xix_i 的概率分布(预测结果)。

为了在计算机中实现,可将 整体样本的损失函数 等效为:

J=1mi=1mJi=1m[i=1m(yilog(P(xi))+(1yi)log(1P(xi)))]\begin{aligned}J&=\frac{1}{m}\sum_{i=1}^{m}J_{i}=-\frac{1}{m}\bigg[\sum_{i=1}^{m}\bigl(y_{i}\log\bigl(P(x_{i})\bigr)+(1-y_{i})\log\bigl(1-P(x_{i})\bigr)\bigr)\bigg]\end{aligned}

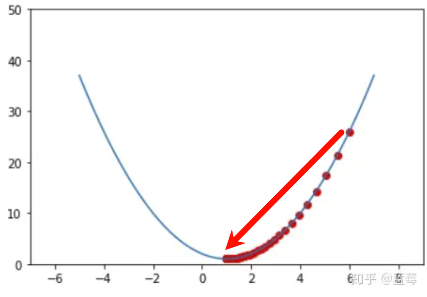
回归问题求解

最小化损失函数:使用梯度下降法,寻找 min(J)min(J) 情况下决策边界中 θi\theta_i 的值。

θj+1=θjαθjJ(θ){\theta_{j+1}}=\theta_{j}-\alpha\frac{\partial}{\partial\theta_{j}}J(\theta)

每次寻找都为:上一次的结果 + 梯度反方向 × 某一固定值α\alpha
实际上,每次寻找都会不断接近最优值。

image-20240123171620499